Skip to contents

These functions stretch and/or compress regions of the domain of functional data:

  • tf_warp() applies warping functions to aligned (registered) functional data to recover the original unregistered curves: \(x(s) \to x(h(s)) = x(t)\).

  • tf_align() applies the inverse warping function to unregistered data to obtain aligned (registered) functions: \(x(t) \to x(h^{-1}(t)) = x(s)\).

Usage

tf_warp(x, warp, ...)

# S3 method for class 'tfd'
tf_warp(x, warp, ..., keep_new_arg = FALSE)

# S3 method for class 'tfb'
tf_warp(x, warp, ...)

Arguments

x

tf vector of functions. For tf_warp(), these should be registered/aligned functions and unaligned functions for tf_align().

warp

tf vector of warping functions used for transformation. See Details.

...

additional arguments passed to tfd().

keep_new_arg

keep new arg values after (un)warping or return tfd vector on arg values of the input (default FALSE is the latter)? See Details.

Value

  • tf_warp(): the warped tf vector (un-registered functions)

  • tf_align(): the aligned tf vector (registered functions)

Details

These functions will work best with functions evaluated on suitably dense and regular grids.

Warping functions \(h(s) = t\) are strictly monotone increasing (no time travel backwards or infinite time dilation) with identical domain and co-domain: \(h:T \to T\). Their input is the aligned "system" time \(s\), their output is the unaligned "observed" time \(t\).

By default (keep_new_arg = FALSE), the tfd methods will return function objects re-evaluated on the same grids as the original inputs, which will typically incur some additional interpolation error because (un)warping changes the underlying grids, which are then changed back. Set to TRUE to avoid. This option is not available for tfb-objects.

Author

Maximilian Muecke, Fabian Scheipl, Claude Opus 4.6

Examples

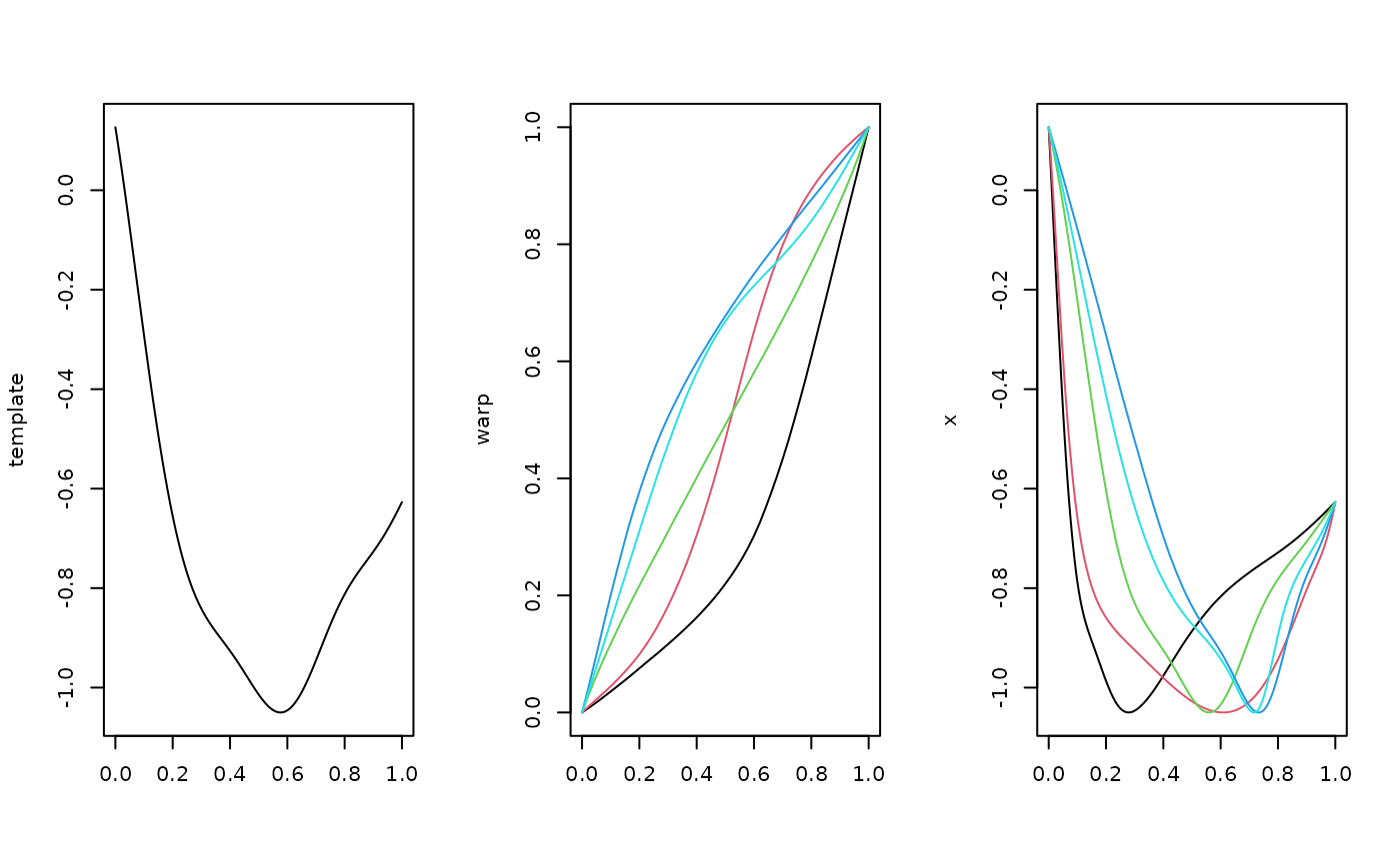
# generate "template" function shape on [0, 1]:
set.seed(1351)
template <- tf_rgp(1, arg = 201L, nugget = 0)
# generate random warping functions (strictly monotone inc., [0, 1] -> [0, 1]):
warp <- {
  tmp <- tf_rgp(5)
  tmp <- exp(tmp - mean(tmp)) # centered at identity warping
  tf_integrate(tmp, definite = FALSE) / tf_integrate(tmp)
}
x <- tf_warp(rep(1, 5) * template, warp)
layout(t(1:3))
plot(template); plot(warp, col = 1:5); plot(x, col = 1:5)

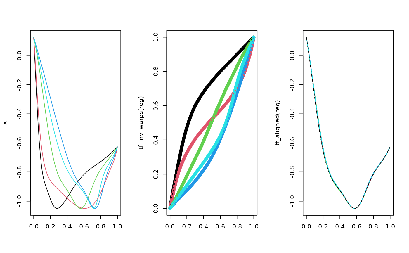
# register the functions:
if (requireNamespace("fdasrvf", quietly = TRUE)) {
  reg <- tf_register(x)
} else {
  reg <- tf_register(x, method = "affine", type = "shift_scale")
}
layout(t(1:3))
plot(x, col = 1:5)
plot(tf_inv_warps(reg), col = 1:5); lines(tf_invert(warp), lty = 3, lwd = 1.5, col = 1:5)
plot(tf_aligned(reg), col = 1:5, points = FALSE); lines(template, lty = 2)